PP电子5金狮
登录
注册
用户中心
退出
首页
政策资讯
权威资讯
证监会宣布
证券生意所宣布
期货生意所宣布
协会宣布
市场资讯
政策解读
执律例则
执法
行政规则及司法诠释
部分规章及规范性文件
投服中心营业规则
事情交流
投保动态
持股行权
行权动态
个案行权
典范案例
维权诉讼
投服中心维权
维权路径与机构
纠纷调解
调解动态
调解组织
调解案例
学习中心
PP电子5金狮课堂
股票
基金
期货
债券
衍生品
投教专栏
投教纳入国民教育系统
相助专栏
投教作品
培训视频
投教刊物
出书物
研究报告
热门活动
3.15 投保主题教育活动
5.15 天下PP电子5金狮;;;;;;;ば
金融教育宣传周
天下PP电子5金狮周
股东来了
其他专题
PP电子5金狮面扑面
路演信息
PP电子5金狮视察
在线视察
视察报告
投教作品评选
走进上市公司
机构信息
机构名录
诚信信息
PP电子5金狮教育基地
关于PP电子5金狮
首页
政策资讯
返回
政策资讯首页
权威资讯
返回
权威资讯首页
证监会宣布
证券生意所宣布
期货生意所宣布
协会宣布
市场资讯
政策解读
执律例则
返回
执律例则首页
执法
行政规则及司法诠释
部分规章及规范性文件
投服中心营业规则
事情交流
投保动态
返回
投保动态首页
持股行权
返回
持股行权首页
行权动态
个案行权
典范案例
维权诉讼
返回
维权诉讼首页
投服中心维权
返回
投服中心维权首页
事情动态
特殊代表人诉讼
通俗代表人诉讼
维权路径与机构
纠纷调解
返回
纠纷调解首页
调解动态
调解组织
调解案例
学习中心
返回
学习中心首页
PP电子5金狮课堂
返回
PP电子5金狮课堂首页
股票
返回
股票首页
基础知识
危害提醒
权益;;;;;;;
其他
基金
返回
基金首页
基础知识
危害提醒
权益;;;;;;;
其他
期货
返回
期货首页
基础知识
危害提醒
权益;;;;;;;
其他
债券
返回
债券首页
基础知识
危害提醒
权益;;;;;;;
其他
衍生品
返回
衍生品首页
基础知识
危害提醒
权益;;;;;;;
其他
投教专栏
返回
投教专栏首页
投教纳入国民教育系统
返回
投教纳入国民教育系统首页
小学
初中
高中(中职)
本科(高职)
研究生
讲师信息
相助专栏
返回
相助专栏首页
上证报
上期所
投教作品
培训视频
投教刊物
返回
投教刊物首页
出书物
返回
出书物首页
PP电子5金狮
系列丛书
研究报告
热门活动
返回
热门活动首页
3.15 投保主题教育活动
5.15 天下PP电子5金狮;;;;;;;ば
金融教育宣传周
天下PP电子5金狮周
股东来了
其他专题
PP电子5金狮面扑面
返回
PP电子5金狮面扑面首页
路演信息
返回
路演信息首页
路演大厅
路演通告
PP电子5金狮视察
返回
PP电子5金狮视察首页
在线视察
视察报告
投教作品评选
走进上市公司
机构信息
返回
机构信息首页
机构名录
返回
机构名录首页
证券公司
公募基金治理公司
期货公司
证券投资咨询公司
证券资信评级公司
资产评估机构
会计师事务所
其他证券市场加入机构
基金托管人
基金销售机构
诚信信息
返回
诚信信息首页
上市公司违规信息
挂牌公司违规信息
中介机构违规信息
PP电子5金狮教育基地
返回
PP电子5金狮教育基地首页
投教基地简介
投教基地动态
关于PP电子5金狮
用户中心
首页
>
学习中心
>
PP电子5金狮课堂
>
期货
> 基础知识
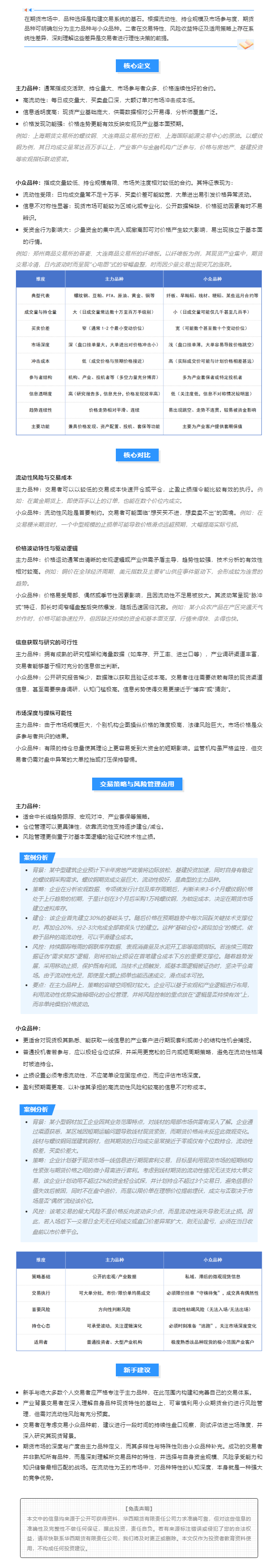
小众与主力品种:战略选择差别及危害治理指南
时间: 2026-01-16
泉源: 四川证监局
字号:
大
中
小
点赞
珍藏
分享
微信扫一扫,,,,,,分享挚友
最近更新
[
事情交流
]
东方证券重庆金州大道营业部联合深圳证券生意所走进上市公司华邦康健开展“清朗金融网络 守护定心投资”专项投教活动
2026-04-29
[
事情交流
]
投教护航青春路 防非反诈守初心——华龙证券天水麦积区营业部走进天水师范大学
2026-04-28
[
事情交流
]
国泰海通证券“上交所ETF大课堂”活动(甘肃站)——走进甘肃农业大学
2026-04-28
[
事情交流
]
国泰海通证券兰州酒泉路营业部与工商银行金城支行联合举行“融智聚力,,,,,,慢牛稳升”2026年PP电子5金狮战略报告会
2026-04-28
[
事情交流
]
国泰海通证券金昌﹑武威营业部 联合开展“绿护河西·同心筑梦”公益植树活动
2026-04-28
[
事情交流
]
思念英烈守初心 植绿践诺担使命——国泰海通证券兰州武都路营业部党支部开展主题党日活动
2026-04-28
政策资讯
权威资讯
市场资讯
政策解读
执律例则
事情交流
投保动态
持股行权
维权诉讼
纠纷调解
学习中心
PP电子5金狮课堂
投教专栏
投教作品
培训视频
投教刊物
热门活动
3.15 投保主题教育活动
5.15 天下PP电子5金狮;;;;;;;ば
天下PP电子5金狮周
股东来了
其他专题
PP电子5金狮面扑面
路演信息
PP电子5金狮视察
投教作品评选
走进上市公司
机构信息
机构名录
诚信信息
PP电子5金狮教育基地
关于PP电子5金狮
沪ICP备 15011044号-3
|
沪公网安备3101150201337
|
中国证券监视治理委员会 版权所有
|
本网站支持IPv6会见
相关链接
|
意见反响
|
执法声明
PP电子5金狮微信公众号
PP电子5金狮微信订阅号
扫一扫进入PP电子5金狮
相关链接
|
意见反响
|
执法声明
PP电子5金狮微信公众号
PP电子5金狮微信订阅号
扫一扫进入PP电子5金狮
沪ICP备 15011044号-3
|
沪公网安备3101150201337
中国证券监视治理委员会 版权所有
本网站支持IPv6会见
【网站地图】
【sitemap】